SJIF: 6.217, IJIFACTOR: 3.8, RANKING: A+

Read More.

Call for Paper - January – 2026 Edition   

SJIF: 6.217, IJIFACTOR: 3.8, RANKING: A+

IJATCA solicits original research papers for the January – 2026 Edition.
Last date of manuscript submission is January 30, 2026.

Peer Review Policy

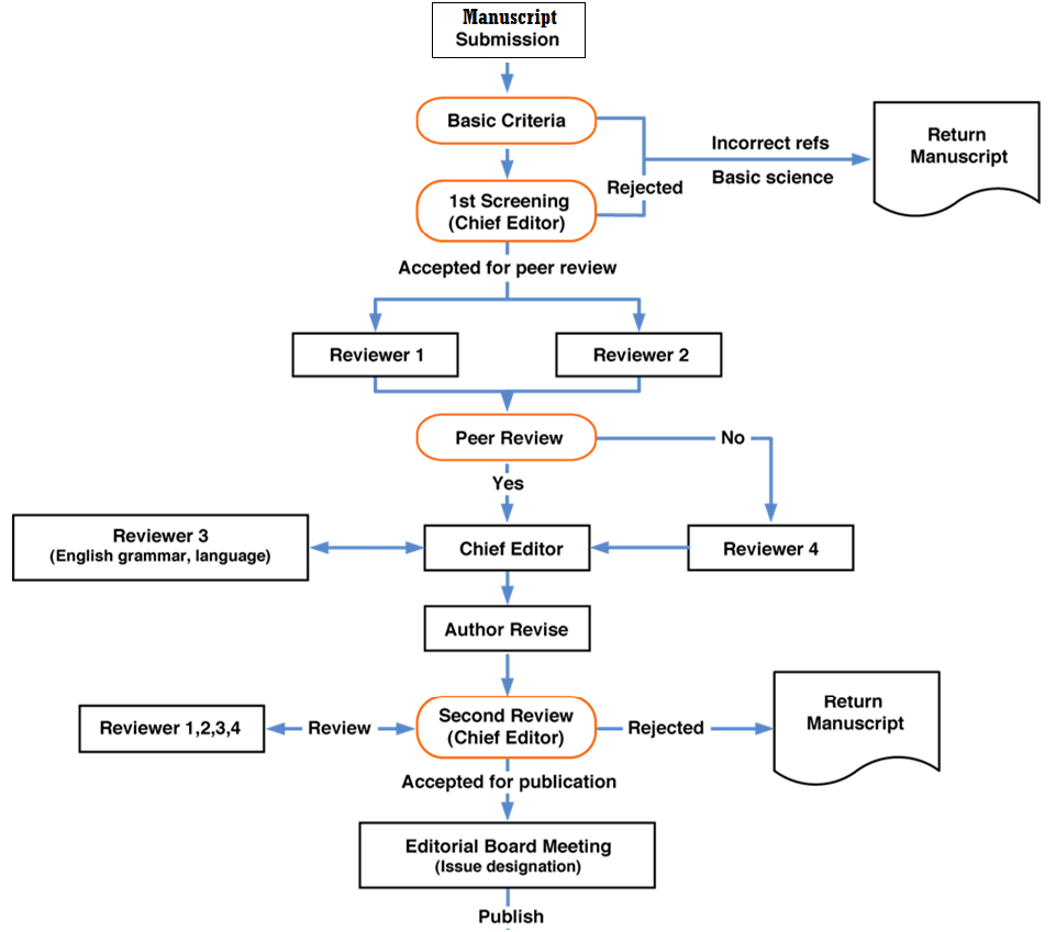
Reviewers play a central role in scholarly publishing. IJATCA uses peer review process, which means that both the reviewer(s) and author(s) identities are concealed from the reviewer(s), and vice versa, throughout the review process. This means that the reviewer(s) of the paper won’t get to know the identity of the author(s), and the author(s) won’t get to know the identity of the reviewer(s). Peer review helps validate research, establish a method by which it can be evaluated, and increase networking possibilities within research communities. Despite criticisms, peer review is still the only widely accepted method for research validation.

Referees are formal reviewers whose comments and opinions will form the basis upon which the Editor will decide whether or not to publish the paper, and with what changes. International Journal of Advanced Trends in Computer Applications (IJATCA) requires that referees treat the contents of papers under review as privileged information, not to be disclosed to others before publication. The referees are protected from personal interactions with the author by withholding their names. The Editor's decision is always based on all the reviews received, but mixed reviews present the need for the exercise of editorial judgment. Thus, the final decision for acceptance or rejection lies with the Editor. The review process shall ensure that all authors have equal opportunity for publication of their papers.

All submitted papers will be reviewed by double blind peer review process which may take minimum 01 to 03 weeks from the date of submission. We are advising to all the author(s), do not submit same paper to the multiple journals. You should wait for review status of paper.

IJATCA is committed to prompt evaluation and publication of fully accepted papers. To maintain a high-quality publication, all submissions undergo a rigorous review process.

Characteristics of the peer review process are as follows:

  • Simultaneous submissions of the same manuscript to different journals will not be tolerated.

  • Manuscripts with contents outside the scope will not be considered for review.

  • Papers will be refereed by at least 3 or 4 experts (reviewers) as suggested by the editorial board.

  • In addition, Editors will have the option of seeking additional reviews when needed.

  • Authors will be informed when Editors decide further review is required. All publication decisions are made by the journal’s Editors-in-Chief on the basis of the referees’ reports (reviewers report).

  • Authors of papers that are not accepted are notified promptly.

  • All submitted manuscripts are treated as confidential documents. All submitted papers will be reviewed by double blind review process.

  • All manuscripts submitted for publication in IJATCA cross-checked for plagiarism software. Manuscripts found to be plagiarized during initial stages of review are out-rightly rejected and not considered for publication in the journal.

  • In case if a manuscript is found to be plagiarized after publication, the Editor-in-Chief will conduct preliminary investigation, may be with the help of a suitable committee constituted for the purpose. If the manuscript is found to be plagiarized beyond the acceptable limits, the journal will contact the author’s Institute / College / University and Funding Agency, if any.

  • IJATCA strictly follows double blind peer review process:

    IJATCA Review Process


    What is Peer Review?

    Peer review is designed to assess the validity, quality and often the originality of articles for publication. Its ultimate purpose is to maintain the integrity of science by filtering out invalid or poor quality articles.
    Read More..

    Join as Reviewer

    IJATCA welcomes academicians to join us as reviewers. Applications can be sent to editor@ijatca.com with a brief bio-data. IJATCA will revert back within 3 working days.
    Read More..

Registered At::